有限空间7死1伤!厂长身亡,未参与管理的,负责销售的,均被追责!
2021年5月24日,四川省宜宾市长宁县双河镇福荣笋类食品厂废水处理间在检维修作业时发生一起中毒窒息事故,造成7人死亡,1人受伤,直接经济损失约761.95万元。
事故的直接原因是:福荣笋类食品厂废水处理间好氧池曝气风机发生故障,期间企业未停止生产。曝气风机重新启动,导致高浓度硫化氢等有毒有害气体逸出扩散。作业及先期施救人员,在未采取任何安全防护措施的情况下进入废水处理间,吸入硫化氢等有毒有害气体导致中毒窒息。
责任清晰!追责明确
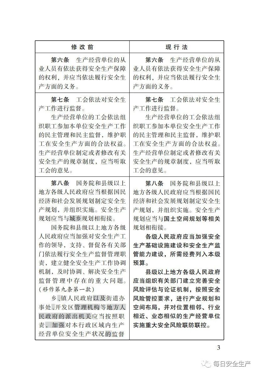
新安法已明确:“全员安全生产责任制”时代来临
新《安全生产法》将第四条修改为“生产经营单位的主要负责人是本单位安全生产第一责任人,对本单位的安全生产工作全面负责。其他负责人对职责范围内的安全生产工作负责。
将第十九条中的“安全生产责任制”修改为“全员安全生产责任制”。
新《安全生产法》对于安全生产责任划分更加明确,管行业必须管安全、管业务必须管安全,管生产经营必须管安全!
比如分管人力资源的副总经理,对分管领域的安全要负责任。下属企业里面,安全管理团队配备得不到位,缺人,由此导致的事故这个副职是要负责任的。比如分管财务的副总经理,如果下属企业里安全投入不到位,分管财务的副总经理是要承担责任的。
