• 登 录
  • 注 册
  • 进入TMS
  • 首页
  • 关于我们
  • 新闻中心
  • 产品及服务
  • 解决方案
  • 知识库
  • 风险地图
  • 联系我们
  • SaaS
  • 首页
  • 知识库
  • 应急管理

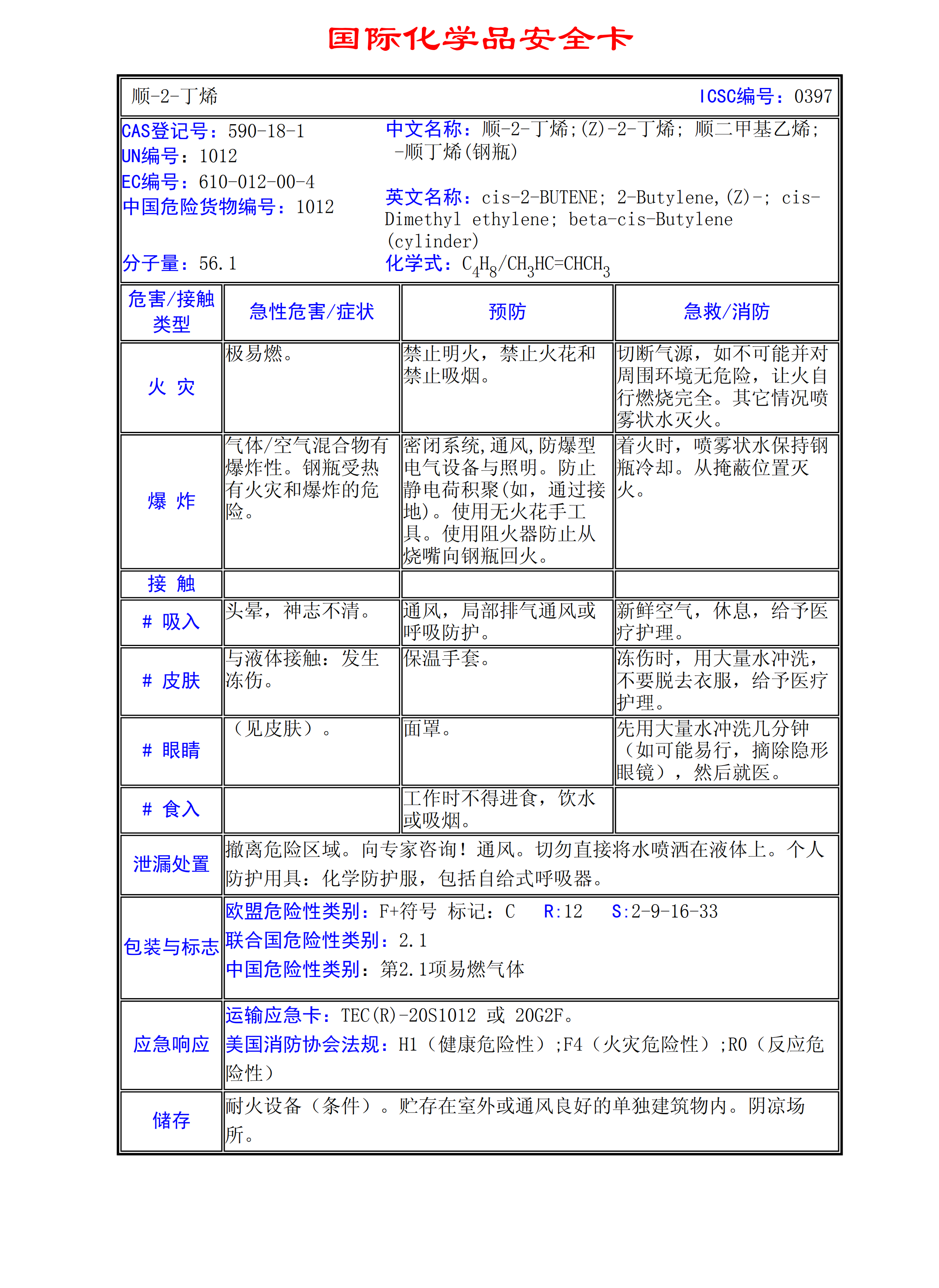
顺-2-丁烯MSDS

  • 点击:1507
  • 时间 2020-05-15 09:37:55


上一条: 反-2-丁烯MSDS

下一条: 正丁烯MSDS

知识库

  • 事故案例
  • HSSE课堂
  • 行业资讯
  • 法律法规
  • 风险保障及预警
  • 应急管理
  • 法律案例
  • HSSE英文版

知识库搜索

全国特种设备公示信息查询平台
国家卫生健康委员会
化学品危险性鉴定系统
化学品鉴定证书真伪查询
中国银保监会
特种作业操作证及安全生产知识和管理能力考核合格信息查询平台
中国高等教育学生信息网(学信网)
国家职业资格证书查询
国家质检总局发证查询
中国住房和城乡建设部发证查询
美国化工过程安全中心CCPS
美国化学品安全与危害调查委员会(CSB)
美国职业安全与健康管理局OSHA
国际劳工组织(ILO)
中国国家标准全文公开系统
中国危险化学品协会
中国国家安全生产应急救援中心
英国健康安全执行局(HSE)
中国应急管理部发证查询
中国生态环境部
中国应急管理部
安厦系统科技成都有限责任公司
ISA HSSE System&Risk Management Solutions
  • 联系方式:028-87557505
  • 邮箱:sales@isa-hsse.com
  • 地址:成都市武侯区天顺路157号特拉克斯国际广场北楼20层
© 2019 安厦系统科技有限责任公司 | 关于我们 | 法律声明及隐私政策 | 联系我们 蜀ICP备19028569号-1