关于鄂尔多斯“4.19”中毒窒息致2人死亡的事故通报

图片

图片

内蒙古应急管理厅官方通报:2021年4月19日14时左右,鄂尔多斯市伊金霍洛旗华丰盈泰商贸有限公司发生一起中毒窒息一般事故,造成2人死亡。(具体事故详情尚未公布,网友揣测商贸公司极有可能为有限空间中毒事故)

图片

@应急管理部官方微信号消息:近年来,有限空间作业中毒窒息等较大生产安全事故多发频发,安全形势复杂严峻,给人民群众的生命财产安全造成重大损失。这些事故的特点和共性问题明显,充分暴露出部分企业对有限空间作业风险辨识能力不足、认识不到位;未执行有限空间作业审批制度和操作规程;将有限空间作业发包给不具备安全生产条件的单位,以包代管、一包了之;未按规定配备必要的防护用品和应急装备;安全教育培训不到位,作业人员习惯性违章作业、出现紧急状况盲目施救导致人员伤亡扩大等突出问题。


应急管理部强调,有限空间作业涉及矿山、化工、建筑、电力、造纸、造船、食品加工、餐饮、市政工程、城市燃气、污水处理、特种设备等多个行业领域,是企业易忽视的高风险作业,加之作业环境千差万别、作业人员素质参差不齐,极易发生有限空间作业生产安全事故。各企业要严格落实安全生产主体责任,切实做好有限空间作业风险防控工作。一是全面摸清底数。确定企业内的有限空间数量、位置以及危险有害因素等基本情况,建立有限空间管理台账。二是健全规章制度。建立健全有限空间作业审批、现场安全管理等规章制度和安全操作规程,严格按照“先通风、再检测、后作业”原则开展作业。三是加强分包管理。发包给其他单位实施的项目,承包方应具备国家规定资质或安全生产条件,并签订协议明确各自安全职责。四是强化安全教育。加强对临时工、农民工、外包单位人员安全培训,开展有限空间事故警示教育,严禁盲目施救。五是配齐防护装备。为现场作业人员配备必要的气体检测、呼吸防护、坠落防护、通风、照明、通讯等设备装备。六是做好应急准备。制定有针对性的应急预案,配备必要应急救援器材,加强应急预案演练,防止因施救不当造成人员伤亡扩大。


为进一步推动各地区各单位和社会公众深刻吸取有限空间作业事故教训,牢固树立安全发展理念,推升社会安全意识,压紧压实各项安全责任,有效防范和遏制有限空间作业事故,切实维护好人民群众生命财产安全,应急管理部今天对外6起有限空间作业较大事故典型案例。


1.广东东莞市中堂镇双洲纸业有限公司“2·15”较大中毒事故

2019年2月15日,广东省东莞市双洲纸业有限公司环保部主任安排2名车间主任组织7名工人对污水调节池(事故应急池)进行清理作业。当晚23时许,3名作业人员在池内吸入硫化氢后中毒晕倒,池外人员见状立刻呼喊救人,先后有6人下池施救,其中5人中毒晕倒在池中,1人感觉不适自行爬出。事故最终造成7人死亡、2人受伤,直接经济损失约1200万元。

主要教训

一是企业未履行有限空间作业审批手续,作业前未检测、未通风,作业人员未佩戴个体防护用品,违规进入有限空间作业。二是事故发生后,现场人员盲目施救造成伤亡扩大。三是企业应急演练缺失,作业人员未经培训,缺乏有限空间安全作业和应急处置能力。

追责情况

双洲纸业公司法定代表人、生产部负责人、人事行政部经理、安全管理人员、环保部主任和污水处理班班长等6人被移送司法机关处理,对该公司予以行政处罚。


2.湖北武汉市江夏区郑店街“9·23”较大中毒和窒息事故

武汉江夏路桥工程总公司负责江夏区郑店街凤杨大道地下污水管网清淤作业,将清淤作业委托给武汉德乾路桥有限公司。2019年9月23日11时30分左右,武汉德乾路桥有限公司在凤杨大道一排污检查井进行清淤作业,1名现场人员入井作业时晕倒,现场另3人发现后未采取任何防护措施下井救人,发生中毒和窒息事故,最终造成3人死亡,1人受伤,直接经济损失约391.06万元。

主要教训

一是武汉江夏路桥工程总公司作为发包单位,未与分包单位签订安全生产管理协议,放任分包单位违规作业。二是武汉德乾路桥有限公司作为劳务分包单位,安全生产责任不落实,不具备从事相关作业的安全生产条件,临时招聘人员未经安全教育培训就组织人员开展有限空间作业;现场作业时未采取任何安全防护措施,且在事故发生后,盲目施救导致伤亡扩大。

追责情况

武汉德乾路桥有限公司法定代表人和武汉江夏路桥工程总公司项目现场负责人等2人被移送司法机关处理;其他13人给予党纪政务处分;对2家事故责任单位实施行政处罚。


3.徐州天安化工有限公司“12·31”较大中毒事故

2019年12月31日20时许,江苏省徐州天安化工有限公司承包商重庆华为液化空气设备制造有限公司人员在脱硫塔内维修作业时,盲目排放脱硫液造成液封失效,憋压在循环槽上部空间的煤气冲破液封进入塔内,导致塔内5名施工人员中毒事故,其中3人经抢救无效死亡,直接经济损失约402万元。

主要教训

一是天安化工安全管理缺失,无法提供脱硫塔变更相关资料,未审核和发现承包商不具备相关资质,未办理受限空间作业票。二是重庆华为非法承接,未对其临时雇员进行安全培训,未提出受限空间作业申请,事故发生时救援不力。

追责情况

对天安化工法定代表人、总经理及重庆华为法定代表人等10名有关人员追究刑事责任。


4.安徽芜湖市繁昌经济开发区污水管网修复工程“5·1”较大事故

上海潜业市政工程有限公司将繁昌经济开发区污水管网修复工程项目中部分辅助工程安排给黄山分公司施工,黄山分公司又口头安排给宁波博昱环境工程有限公司施工。2020年5月1日11时左右,宁波博昱环境工程有限公司在繁昌经济开发区污水管网非开挖修复二期工程维修施工过程中,因水枪枪头位置不当需要下井调整,1名施工人员仅穿戴防水衣和安全帽即下井作业,随后晕倒。现场另外2人发现后下井施救并晕倒,发生中毒窒息事故,最终造成3人死亡,直接经济损失400万元。

主要教训

一是上海潜业市政工程有限公司作为项目发包单位,对发包项目安全管理缺失,未能及时发现、制止和纠正现场施工人员违章操作。二是宁波博昱环境工程有限公司作为分包单位,组织不具备有限空间作业安全基本知识的工人进行污水管网维修施工作业,未给工人配备必要的劳动防护设备。

追责情况

对宁波博昱环境工程有限公司法定代表人等6人给予行政处罚;对宁波博昱环境工程有限公司等2家单位给予行政处罚。


5.河南焦作悯农面制品有限公司“7·18”较大中毒和窒息事故

河南焦作市武陟县詹店镇张菜园村委会将非建设用地出租给武陟县瑞都粉业加工厂从事食品生产,武陟县瑞都粉业加工厂又将其中部分场地转让给焦作悯农公司从事食品生产。2020年7月18日18时许,焦作悯农公司1名工人在发酵车间工作时,因操作不当掉入物料罐内,导致中毒窒息死亡,其他工作人员处置不当,盲目施救,致使事故后果扩大,共造成6人死亡。

主要教训

一是焦作悯农公司未经食品生产许可违法违规生产经营,拒不执行相关部门停产指令违法擅自进行生产。二是焦作悯农公司有限空间管理制度缺失,未组织开展风险辨识和隐患排查治理,现场管理混乱。三是焦作悯农公司安全培训不到位,从业人员安全意识淡薄,应急处置能力差。四是武陟县詹店镇张菜园村委会、武陟县瑞都粉业加工厂违规将非建设用地出租给不具备安全生产条件的焦作悯农公司。

追责情况

焦作悯农公司法定代表人因其在事故中死亡,免予追究刑事责任,对武陟瑞都粉业加工厂法定代表人、武陟县詹店镇张菜园村党支部书记等2人追究刑事责任;注销焦作悯农公司、武陟瑞都加工厂营业执照,并依法予以查封取缔。


6.陕西神木市陕西精益化工有限公司“10·30”事故

2020年10月30日17时许,陕西省榆林神木市陕西精益化工有限公司在试生产调试期间,煤焦油预处理装置污水处理罐发生氮气窒息事故,造成3人死亡、1人受伤。初步分析原因为,1名当班员工在未对罐内气体检测分析、未办理进入受限空间作业许可、未采取个人防护措施的情况下,违章从人孔进入罐内查看时窒息,另外2人戴长管呼吸器、1人戴空气呼吸器进入罐内施救时发生意外,造成伤亡扩大。

主要教训

一是企业安全生产制度落实有漏洞,安全教育培训不实,基层员工安全意识淡薄,风险隐患认知不足,不掌握应知应会技能。二是在开展应急救援时未能正确佩戴使用个人防护用品及救援器材。事故调查工作仍在进行中。

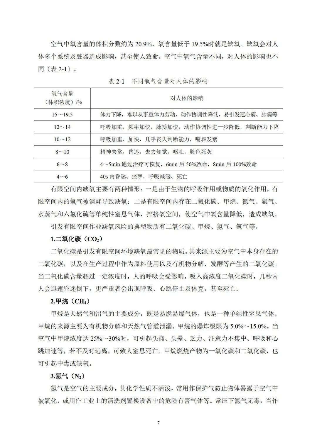
有限空间
“锁、网、栏、板、牌、柜、表、人”八字要素

提升有限空间作业可视化规范化管理


01

图片

进出污水处理设施入口处需安装安全锁。包括实体锁、人脸识别和车闸等智能门禁系统等。

选用实体锁、智能门禁系统和车闸应确保无死角,未授权人员无法通过弯腰、侧身等方式绕开安全锁进入污水处理设施区域。人员通行的智能门禁系统应选用门闸或旋转闸。 

图片


02

图片

污水池顶部应安装防坠网,防坠网规格及安装方式应符合《安全网》(GB 5725-2009)的规定:

  • (1)材质:锦纶、维纶、涤纶;

  • (2)绳结构:网绳、边绳、系绳、筋绳均应由不小于3股单绳编制成。绳头部分应经过编花、燎烫等处理,不应散开;

  • (3)质量:单张网不应超过15kg;

  • (4)尺寸:平面网宽度/跨度不小于3m;

  • (5)网绳拉力:大于3000N;

  • (6)形状:菱形或者方形,每个网目边长不大于8cm;

  • (7)位置:安装在开口的污水池池体边缘正上方,且可靠固定;

  • (8)阻燃性能:续燃、阴燃时间均不大于4s;

  • (9)定期修护、检查及更换。

图片


03

图片

有限空间的坑、井、洼、沟或人孔、通道出入门口应设置防护栏、盖和警告标志,夜间应设警示红灯。防护栏颜色统一刷成红白相间,防护栏高度、踢脚板等应符合《固定式钢梯及平台安全要求第3部分:工业防护栏杆及钢平台》(GB4053.3-2009)。

(1)高度:防护栏杆高度应不低于1050mm;当距坠落基准面大于20m时,防护栏杆高度应不低于1200mm。

(2)踢脚板:踢脚板顶部在平台地面之上高度应不小于100mm, 其底部距地面应不大于10mm。踢脚板宜采用不小于100mm×2mm的钢板制造。

(3)颜色:防护栏颜色统一刷红白相间。

图片


04

图片

根据《昆山市工贸行业危险作业全流程安全管理指引手册》的规范,制作可移动式《昆山市危险作业安全可视化看板》。

(1)危险作业看板建议尺寸:L*H=850mm*650mm,主要可分为8个区域。

(2)危险作业看板内容:危险作业安全可视化看板共分8个部分,分别用于张贴危险作业安全警告标志卡、作业审批表、个人防护用品指令标志卡、人员资质、作业方案、应急预案及应急装备点检清单、培训情况、监护人等相关人员信息相关内容。

(3)危险作业看板位置:设置在危险作业现场醒目位置。

(4)危险作业看板设计:具体见下图。

图片

图片

  • ①此处文字为固定文字,印于看板上;看板上的框可设计成亚格力板材质,后续文件资料可插入放置,以便反复利用于不同危险作业;其中,放标志卡处可设计成磁吸附,以便后续黏贴对应标志卡;

  • ②文字固定印于看板;框内需要放置/黏贴警告标志卡,且警告标志卡需要严格按照国标要求制作/购买,即黑色正三角形的几何图形、黑色符号和黄色背景;

  • ③文字固定印于看板,框内的作业审批表使用本指引的格式,且相关人员需要审批签字才算有效;

  • ④文字固定印于看板,框内需要放置/粘贴个人防护用品指令标志卡,且指令标志卡需要严格按照国标要求制作/购买,即圆形几何图形、白色图形符号和蓝色背景;

  • ⑤文字固定印于看板,框内需要放置人员资质证的复印件信息;

  • ⑥文字固定印于看板,框内需要放置作业方案的原件;

  • ⑦文字固定印于看板,此处的应急预案需要针对危险作业的具体类别而制定,且要体现必要的应急装备/物资的种类且附上现场点检情况;

  • ⑧文字固定印于看板,框内需要放置培训记录信息,含:培训主题、培训时间、培训地点、培训师、培训考核合格等信息;

  • ⑨ 文字固定印于看板,框内需要放置两类人员信息,现场作业负责人及其联系方式、现场监护人员及其联系方式。

图片


05

图片

污水池入口处、楼梯处各设置三块警示牌(告知牌、警示栏、操作规程),尺寸统一;污水池栏杆处每个方向至少设置一块警示牌。有毒有害因素种类应符合实际情况,浓度应符合GBZ 2.1规定。


06

图片

污水处理设施现场应设置应急柜,便于取用。通讯设备、呼吸器、防毒面罩、安全绳、救生圈、吊救装备等应急救援物资装备应参考《危险化学品单位应急救援物资配备要求》(GB 30077-2013)等国家法规、标准进行配备,并定期检验检测,确保应急器材完好、有效。空气呼吸器等应确保2套以上,应急装备清单应写清应急装备的种类、数量、存放地点。

存在缺氧或有毒且无法达到国家标准、或者不易通风换气的有限空间场所,作业时应佩戴隔离式呼吸器;必要时应拴带安全绳,并可靠地固定在有限空间外,便于与监护人员的沟通及救援。 

图片


07

图片

作业前应填写有限空间作业审批表并按规定对作业方案以及现场条件进行确认,确认无误后方可作业。最长作业时限不应超过24h,特殊情况超过时限的应办理作业延期手续。

一处有限空间、同一作业内容办理一张审批表,当有限空间工艺条件、作业环境条件改变时,应重新办理审批表。

图片


08

图片

应设置专人进行监护,监护人应佩戴监护人袖章,全程监护,不得擅自离岗。在风险较大的有限空间作业时,应额外再增设监护人员,随时与有限空间作业人员保持联络。
监护人应装备可靠的气体检测仪、通讯设备、个体防护用品、应急救援设备等,并且定期标定、维护。
作业期间,监护人不得离岗,不得进入有限空间,并应掌握有限空间作业人员的人数和身份,对人员和工器具进行清点。

图片

来源:亳州市应急管理局、新乡市应急管理局、河南省应急管理厅、昆山市人民政府、班组安全

图片

图片

图片

图片

图片

图片

图片

图片

图片

图片

图片

图片

图片

图片

图片

图片

图片

图片

图片

图片

图片

图片

图片

图片

图片

图片

图片

图片

图片

图片

图片

图片

图片

图片

图片

图片


图片

图片

图片图片图片

图片图片图片图片图片图片图片图片图片图片图片图片图片图片图片图片图片图片图片图片图片图片图片图片图片图片图片图片图片图片图片图片图片图片图片图片图片图片图片图片图片图片图片图片图片图片图片

图片

图片

图片

图片

图片

图片

图片

图片

图片

图片

图片

图片

图片

图片

图片

图片