规范详解:《建规》中和“防火阀”要求有关的条文
晶晶声音
00:0006:29
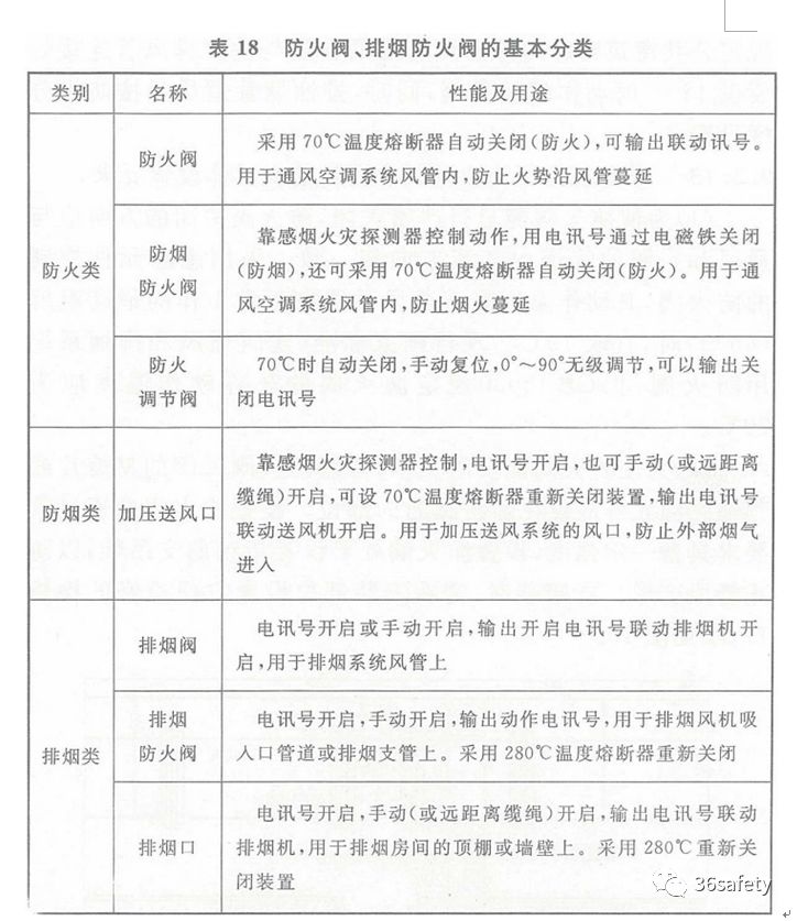
晶晶文字 《建规》中和“防火阀”要求有关的条文 大家好,我是合肥消防支队的工程师阮晶晶,之前制作过【规范详解:防火阀、排烟防火阀、排烟阀、排烟口】、【规范详解:防火分区与防火分隔】的专题,今天的主题是关于“防火阀”的,防火阀是防火分隔设施的一种。防火分隔设施包括:防火门、防火卷帘、防火阀、防火分隔水幕、防火墙等。 我把GB50016-2014(2018版)《建筑设计防火规范》中涉及到“防火阀”有关的条文都整理汇总了,希望对大家有用。 在《建规》中提及“防火阀”有两个章节,分别是第6章{建筑构造}和第9章{供暖、通风和空气调节},其中第9章对于“防火阀”的规定是最多最细致的,除了规范正文,在规范的条文解释中还有多张表格和图片进行了详细的解释说明,有很强的参考价值。 本篇文稿内容一共约3000字,时间有限,在音频介绍中,我是简单的进行串讲,音频和文字稿内容不会完全一致。 6.3.5 防烟、排烟、供暖、通风和空气调节系统中的管道及建筑内的其他管道,在穿越防火隔墙、楼板和防火墙处的孔隙应采用防火封堵材料封堵。 6.3.5 条文解释 本条为强制性条文。穿越墙体、楼板的风管或排烟管道设置防火阀、排烟防火阀,就是要防止烟气和火势蔓延到不同的区域。在阀门之间的管道采取防火保护措施,可保证管道不会因受热变形而破坏整个分隔的有效性和完整性。 9.3.1通风和空气调节系统,横向宜按防火分区设置,竖向不宜超过5层。当管道设置防止回流设施或防火阀时,管道布置可不受此限制。竖向风管应设置在管井内。 9.3.1 条文解释 由于火灾中的热烟气扩散速度较快,在布置通风和空气调节系统的管道时,要采取措施阻止火灾的横向蔓延,防止和控制火灾的竖向蔓延,使建筑的防火体系完整。本条结合工程设计实际和建筑布置需要,规定通风和空气调节系统的布置,横向尽量按每个防火分区设置,竖向一般不大于5层。通风管道在穿越防火分隔处设置防火阀,可以有效地控制火灾蔓延,在此条件下,通风管道横向或竖向均可以不分区或按楼层分段布置。在住宅建筑中的厨房、厕所的垂直排风管道上,多见用防止回流设施防止火势蔓延,在公共建筑的卫生间和多个排风系统的排风机房里需同时设防火阀和防止回流设施。 9.3.3 条文解释 在火灾危险性较大的甲、乙、丙类厂房内,送排风管要尽量考虑分层设置。当进入生产车间或厂房的水平或垂直风管设置了防火阀时,可以阻止火灾从着火层向相邻层蔓延,因而各层的水平或垂直送风管可以共用一个系统。 9.3.11 通风、空气调节系统的风管在下列部位应设置公称动作温度为70℃的防火阀: 9.3.11 条文解释 本条为强制性条文。通风和空气调节系统的风管是建筑内部火灾蔓延的途径之一,要采取措施防止火势穿过防火墙和不燃性防火分隔物等位置蔓延。通风、空气调节系统的风管上应设防火阀的部位主要有: 1 防火分区等防火分隔处。主要防止火灾在防火分区或不同防火单元之间蔓延。在某些情况下,必须穿过防火墙或防火隔墙时,需在穿越处设置防火阀,此防火阀一般依靠感烟火灾探测器控制动作,用电讯号通过电磁铁等装置关闭,同时它还具有温度熔断器自动关闭以及手动关闭的功能。 2、风管穿越通风、空气调节机房或其他防火隔墙和楼板处。主要防止机房的火灾通过风管蔓延到建筑内的其他房间,或者防止建筑内的火灾通过风管蔓延到机房。此外,为防止火灾蔓延至重要的会议室、贵宾休息室、多功能厅等性质重要的房间或有贵重物品、设备的房间以及易燃物品实验室或易燃物品库房等火灾危险性大的房间,规定风管穿越这些房间的隔墙和楼板处应设置防火阀。 3 在穿越变形缝的两侧风管上。在该部位两侧风管上各设一个防火阀,主要为使防火阀在一定时间里达到耐火完整性和耐火稳定性要求,有效地起到隔烟阻火作用,参见图9。 5 竖向风管与每层水平风管交接处的水平管段上。主要为防止火势竖向蔓延。 有关防火阀的分类,参见表18。 9.3.12 公共建筑的浴室、卫生间和厨房的竖向排风管,应采取防止回流措施并宜在支管上设置公称动作温度为70℃的防火阀。 9.3.12 条文解释 为防止火势通过建筑内的浴室、卫生间、厨房的垂直排风管道(自然排风或机械排风)蔓延,要求这些部位的垂直排风管采取防回流措施并尽量在其支管上设置防火阀。 由于厨房中平时操作排出的废气温度较高,若在垂直排风管上设置70℃时动作的防火阀,将会影响平时厨房操作中的排风。根据厨房操作需要和厨房常见火灾发生时的温度,本条规定公共建筑厨房的排油烟管道的支管与垂直排风管连接处要设150℃时动作的防火阀,同时,排油烟管道尽量按防火分区设置。 9.3.13 防火阀的设置应符合下列规定: 9.3.13 条文解释 本条规定了防火阀的主要性能和具体设置要求。 (1)为使防火阀能自行严密关闭,防火阀关闭的方向应与通风和空调的管道内气流方向相一致。采用感温元件控制的防火阀,其动作温度高于通风系统在正常工作的最高温度(45℃)时,宜取70℃。现行国家标准《建筑通风和排烟系统用防火阀门》GB 15930规定防火阀的公称动作温度应为70℃。 (2)为使防火阀能及时关闭,控制防火阀关闭的易熔片或其它感温元件应设在容易感温的部位。设置防火阀的通风管要求具备一定强度,设置防火阀处要设置单独的支吊架,以防止管段变形。在暗装时,需在安装部位设置方便检修的检修口,参见图10。 (3)为保证防火阀能在火灾条件下发挥预期作用,穿过防火墙两侧各2.0m范围内的风管绝热材料需采用不燃材料且具备足够的刚性和抗变形能力,穿越处的空隙要用不燃材料或防火封堵材料严密填实。 9.3.14 条文解释 国内外均有不少因通风、空调系统风管因可燃而致火灾蔓延,造成重大的人员和财产损失的案例,故本条规定通风、空调系统的风管应采用不燃材料制作。 本条规定参考了国外有关标准,考虑了我国有关防火分隔的具体要求及应用实例,如一些大空间民用或工业生产场所。设计要注意控制材料的燃烧性能及其发烟性能和热解产物的毒性。
风管穿过防火隔墙、楼板和防火墙时,穿越处风管上的防火阀、排烟防火阀两侧各2.0m范围内的风管应采用耐火风管或风管外壁应采取防火保护措施,且耐火极限不应低于该防火分隔体的耐火极限。
9.3.3 甲、乙、丙类厂房内的送、排风管道宜分层设置。当水平或竖向送风管在进入生产车间处设置防火阀时,各层的水平或竖向送风管可合用一个送风系统。
1 穿越防火分区处;
2 穿越通风、空气调节机房的房间隔墙和楼板处;
3 穿越重要或火灾危险性大的场所的房间隔墙和楼板处;
4 穿越防火分隔处的变形缝两侧;
5 竖向风管与每层水平风管交接处的水平管段上。
注:当建筑内每个防火分区的通风、空气调节系统均独立设置时,水平风管与竖向总管的交接处可不设置防火阀。
公共建筑内厨房的排油烟管道宜按防火分区设置,且在与竖向排风管连接的支管处应设置公称动作温度为150℃的防火阀。
1 防火阀宜靠近防火分隔处设置;
2 防火阀暗装时,应在安装部位设置方便维护的检修口;
3 在防火阀两侧各2.0m范围内的风管及其绝热材料应采用不燃材料;
4 防火阀应符合现行国家标准《建筑通风和排烟系统用防火阀门》GB 15930的规定。
9.3.14 除下列情况外,通风、空气调节系统的风管应采用不燃材料:
1 接触腐蚀性介质的风管和柔性接头可采用难燃材料;
2 体育馆、展览馆、候机(车、船)建筑(厅)等大空间建筑,单、多层办公建筑和丙、丁、戊类厂房内通风、空气调节系统的风管,当不跨越防火分区且在穿越房间隔墙处设置防火阀时,可采用难燃材料。
